[摘 要] 2003年,浙江省以农村生产、生活、生态的“三生”环境改善为重点,启动“千村示范、万村整治”工程,取得了显著成效。“千万工程”的成功蕴含着丰富的制度设计思想与原则。通过明确权责主体、尊重自然规律、坚持人民至上实现了有用的制度供给,通过确保监督有力和约束规范有效促进了有力的制度实施,通过分类化解冲突、凝聚人民共识、动员多方力量提供了有效的制度保障。有用的制度供给、有力的制度执行和有效的制度保障三位一体合力为“千万工程”的行动成效奠定了坚实的制度基础,为新时代“宜居宜业和美乡村”建设提供了重要的理论参考与政策启示。
[关键词] 千万工程;制度设计理论;人居环境整治;宜居宜业和美乡村
[中图分类号] D63
[文献标识码] A
[文章编号] 1674-7453(2023)12-0077-11
一、问题提出
21世纪之初,我国经济社会飞速发展,尤其是作为先发地区的浙江。2002年,习近平同志担任浙江省委书记,他在密集调研中注意到浙江的村庄普遍富裕,但是村庄的人居环境却普遍糟糕,比如浙江海盐县的不少村子是“奔驰宝马狂奔在猪粪堆里”,出现了农村经济社会飞速发展与乡村生态环境等公共事物发展不足的悖论。[1]
在习近平同志的倡导与主持下,2003年,浙江省以农村生产、生活、生态的“三生”环境改善为重点,启动“千村示范、万村整治”工程,即从全省近四万个村庄中选择一万个左右行政村进行全面整治,把其中一千个左右的中心村建成全面小康示范村,自此开启以改善农村生态环境、提高农民生活质量为核心的村庄整治建设大行动。[2]过去二十年来,“千万工程”取得了显著成效,农村人居环境深刻重塑,乡村产业蓬勃发展,城乡融合发展深入推进,乡村治理效能有效提升,农民精神风貌持续改善,在国内外产生广泛影响,2018年获得联合国“地球卫士奖”。“千万工程”也因其出色的实践成效受到学术界和政府部门的高度关注,并成为后续美丽乡村建设、和美乡村建设等国家制度安排的学习典范。
作为一项立足浙江的政策实践,“千万工程”提供了全国乡村蝶变的先行实践和宝贵经验。[3][4]那么其取得显著成功的深层原因与逻辑是什么?又是否具有一般性的理论意义与经验价值?本文将基于公共管理中的经典理论——制度设计理论视角,分析“千万工程”成功实践的理论内涵与制度逻辑,以期通过解析“千万工程”背后的制度意蕴为新时代“宜居宜业和美乡村”建设提供一定的理论参考与政策启示。
二、理论基础与制度设计分析框架
过去二十年来,“千万工程”的制度内涵与实践举措不断创新,但其制度逻辑保持了内在一致性,即制度供给与政策创新始终围绕“改善农村生态环境、提高农民生活质量”这一战略目标来迭代升级,[5]并凝练出了建立多元主体协同治理体系、遵循务实渐进式发展路径、推动城乡融合与区域协调发展等经验,[6]走出了一条中国式现代化乡村实践的道路,推动了乡村发展的模式创新。[7]已有研究对于“千万工程”为何能够取得持续性成功开展了丰富的探讨,如从发展视角出发,认为“千万工程”把村庄人居环境整治与乡村旅游、农村电商等经济发展事务紧密结合了起来,为“千万工程”的实施提供了可持续发展的内生动力。[8][9]从治理视角出发,指出“千万工程”所探索建立的“党政合一”的科层治理、“智治合一”的精准治理、“调动群众”的柔性治理以及“激励相容”的市场治理等“四位一体”的制度设计和安排为“千万工程”的建设目标实现提供了保障。[10]还有的从建设视角出发,认为“千万工程”深刻把握住了科学规划引领乡村建设的发展规律,通过在村庄规划中构建以“村庄单元—区块管控—地块管控—项目落地”为主线的规划管控体系为“千万工程”的实施提供方向引领。[11][12][13]
总体而言,当前学术界对这一问题的分析虽然很丰富,但还存在一些不足之处。一方面是学理性不足,已有研究多为总结性、观点性、评论性文章,学理性认识不足,难以将中国特色的创新实践转化为更具一般性的理论认识,由此也大大限制了以中国实践贡献理论创新的可能性;另一方面是系统性不足,已有研究尽管对“千万工程”的经验启示做了多方面的总结提炼,但对这些经验之间的内在逻辑、层次结构缺乏探讨,导致已有结论看似丰富,实则单薄零散,对当前和未来我国“和美乡村”建设的实践指导价值凸显不足,这也为本文从制度设计视角出发开展研究创造了理论空间。
作为社会科学领域的重点问题之一,制度设计及其延伸议题与研究方向经过了经济学、政治学、公共管理学的大量探讨,其中,公共管理领域以埃莉诺?奥斯特罗姆为代表的学者们形成制度设计八项原则,将制度设计问题的研究从最初的经济学领域研究扩展到以小规模公共池塘资源为代表的公共事物治理研究,并不断进行检验、反思与理论发展,其问题挖掘意识、实证研究、跨学科分析使得她的思想突破了传统研究历程的窠臼,在公共管理学、公共政策学、政治学领域成绩斐然。2009年,奥斯特罗姆因其对公共事物治理和集体行动理论的奠基性贡献,成为第一位获得诺贝尔经济学奖的女性。
传统理论认为,破解集体行动困境唯有依靠国家所有制与私人所有权,即通过国家力量与市场力量两种方式解决,奥斯特罗姆提出了实现公共事物治理的第三种道路,即通过用户自主治理(Self-Governance)的方式打破集体行动的困境,[14]通过对世界各国公共池塘资源(Common-Pool Resources, CPRs)的考察和分析,专注于研究不同制度安排如何促进或阻碍个体间合作与集体行动,发现长期存续的公共资源在自治制度上具备高度的相似性,据此总结了八项公共治理制度应该采用的设计原则(如表1所示)。奥斯特罗姆将设计原则视为公共池塘资源治理“最佳实践”的经验总结,前三项原则保证低成本制度设计的供给,四、五项原则保障规则得到执行和遵守,但从长期来看,若需此制度设计得到良好存续,作为制度保障的后三项原则不可或缺。[15]公共治理制度设计原则的提出为本文理解“千万工程”背后的制度密码提供了基本遵循和理论审视。
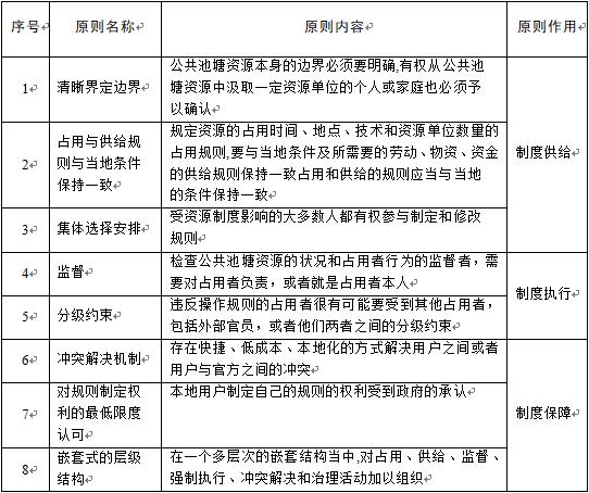
表1 公共治理制度设计原则

三、基于制度设计原则的案例分析
既有研究对“千万工程”成功经验进行了较为丰富的总结归纳,从论点看主要破除了对“千万工程”存有的两类认识误区:一类是破除了经验“不可复制论”,主要论据是“千万工程”没有因地方主政人员的更迭而出现改变,并充分激发了农民的参与积极性、主动性、创造性,增强了当地百姓的获得感、幸福感、安全感;[16]另一类是破除了保护与发展“二元对立论”,主要论据是浙江充分发挥了地处沪宁杭三大都市连线核心的区位优势,并顺应城市化快速发展所带来的市场机遇,农村的社会经济发展并没有因为大力推进生态环境治理而受到影响,反而实现了人与自然的和谐共生、经济与环境的同步发展,并体现了优美生态环境全覆盖的“最普惠”属性。[17]因此,本文基于近年来赴浙江安吉、德清、嘉善、桐乡、黄岩部分区县调研的一手资料和已有二手资料,从制度设计原则视角对浙江“千万工程”实践过程中的具体做法进行分析,探索“千万工程”实现社会生态系统可持续发展的理论内涵与制度逻辑。
(一)制度供给维度
任何一项制度安排的落实特别是与民生紧密相关的政策实践都会面临“最后一公里”问题,破解“最后一公里”问题的基础便是良好的制度供给,即谁来解决问题、怎么解决问题需要一套有用的制度体系加以规定,而以什么样的方式、用什么样的方法去供给这一套制度体系,正是制度设计理论的起点,也是确保制度得以有效执行的前提条件。“千万工程”的成功为我们理解制度供给的重要性、必要性和科学性提供了宝贵的分析样本。
1. 清晰界定边界
“清晰界定边界”原则原意指公共池塘资源本身的边界必须要明确,有权从公共池塘资源中汲取一定资源单位的个人或家庭也必须予以确认,侧重资源边界和利益分配边界的界定。在浙江“千万工程”推进中,不仅清晰界定了“利益边界”,更界定了“信息边界”和“权责边界”。
“信息边界”的界定,主要解决上下层级之间“信息不对称”的问题,通过宣传发动,从组织参观、公示公布到愿景引导,使得信息逐级且充分下沉到行政村、自然村。例如,通过“村村看”等手机APP定期公开党务、村务、财务,培育志愿者,解决信息不对称问题,对于社会动员和社会监督是重要前提。
“权责边界”的界定,主要解决层次之间“权责不对等”的问题,通过分工跟进,将任务分解并明确到县乡村、到户到人,确定时间节点,倒逼项目落实。任务分解到县域后,形成县委书记、副书记、副县长逐级抓落实、限时倒逼推进的工作机制。
“利益边界”的界定,主要解决实施过程中农民的主体地位不明晰的问题,通过村民为核心、村为主体的建管体系构建,将“政府想做的”与“农民想做的”结合起来,坚持“村里的事情大家商量着办”,从实操层面保障农民的主体地位。进一步在清晰界定三类边界的基础上,要“既见树木又见森林”,体现“千万工程”推进中的治理系统性。在美丽乡村推进中各层级的建设单元“串点连线成面”,户、村、乡镇、区县,分别类比为美丽乡村的“细胞”、“星星”、“月亮”、“太阳”进行建设。
2. 占用与供给规则与当地条件保持一致
“占用与供给规则与当地条件保持一致”原则原意指规定资源的占用时间、地点、技术和资源单位数量的占用规则,要与当地条件及所需要的劳动、物资、资金的供给规则保持一致。浙江在实施“千万工程”过程中,“占用与供给规则与当地条件保持一致”不仅体现在空间维度上,还体现在时间维度上。
从空间维度看,综合考虑当地自然地理文化条件、财力承受情况、农民接受程度等主客观因素,区分不同地区、不同类型的农村,区分山区、丘陵与平原地区的农村,区分“中心村”(建设公共服务中心为主)、“一般村”(环境整治改善村容村貌为主)、“高山偏远村”与“空心村”(异地搬迁)、“历史文化村落”(保护修建)等。在区分类型的基础上,科学规划不同类型村庄的定位,设计合理的建设思路,配套适宜的建设项目,奖补规则与监督考核规则也做出相应区分。进一步地,在推进中强调合理科学把握“留”与“拆”的关系,尤其是对于可转为村集体的房屋、可经营可利用的房屋、有文化历史的建筑,要合理科学的“留”,不搞“千村一面”,而要“各美其美”。
从时间维度看,采取循序渐进、逐步提档的做法。浙江先后经历了“千村示范、万村整治”示范引领、“千村精品、万村美丽”深化提升、“千村未来、万村共富”迭代升级三大阶段,从垃圾收集、河沟清淤、卫生改厕起步,到村道硬化、绿化亮化、公共服务设施配套完善、农业面源污染整治,再到盘活土地人才要素、产业培育、乡风文明、乡村治理、数字化改革、经营村庄,从“脏乱差”到“干净整洁”,再到“鸟语花香”“留住乡愁”。目前,浙江针对“未来乡村”建设,提出了“一统三化九场景”的具体要求,每个场景还有细化的指标体系和操作性的导则手册,形成了契合当地条件的模块化推进思路。
3. 集体选择安排
“集体选择安排”原则原意指受资源制度影响的大多数人都有权参与制定和修改规则。美丽乡村建设需要真金白银,但也不是完全“靠钱砸出来的”。在浙江“千万工程”从示范引领,到深化提升,再到迭代升级的各阶段,始终坚持全民参与、共享共治。[18]
无论在示范引领的“脏乱差”整治阶段,还是在深化提升的“鸟语花香”“留住乡愁”阶段,均强调尊重农民意愿,由“村民大会集体商量、村级组织自主申报、农民群众全员参与”。把村庄整治和提升的主动权交给农民自己,尊重民意、维护民利、依靠民资、强化民管。关于如何整治、如何规划、由谁施工、由谁监督等各环节的问题,都由村民自治决定,充分调动了农民建设美丽家园的积极性和创造性。建设中,村民参与栽种绿化树、出力写标语、画海报。特别是对于经济落后的村庄,党员领导干部的积极作为可以感化老百姓,合力把村庄提升到一个新的层面,进而提升了村干部在群众中的威望,双向促进。有的村庄验收合格后,村民会要求给村干部发奖金。
在迭代升级的“经营村庄”阶段,鼓励村集体盘活闲置农房和宅基地,推动激活十万闲置农房,引导村庄以土地、资产入股等形式发展景区经营、物业经营等产业,支持农民自主创业,鼓励农业大户、家庭农场、农民合作社等新型农业主体参与乡村经营,并加强农民技能培训,培育新型职业农民,实现“农民变股民”,为创建并实现村庄“造血”功能激发源泉。有的村庄积极发展乡村特色产业,村口的烂泥塘变成了荷花塘,并在道路沿线开发卡丁车项目,带动村集体经济发展。与此同时,注重不断提高农民的民主法治意识、科学文化素质和思想道德素质,探索出了新时代的“枫桥经验”等。此外,在某个具体项目的规划前、规划后、实施中、实施后等不同环节,都以正式或非正式参与的形式保证村民参与制定和修改规则。在规划伊始,就重视调查群众需求,了解群众所急所盼,注重营造特色元素;在专家规划后,以公开征询意见、查补短板、组织群众讨论等形式,及时征询群众意见。
(二)制度执行维度
制度执行是将制度目标转化为具体实践的过程,但因制度的公共属性,在制度执行过程中容易产生因信息不对称带来的道德风险、搭便车、逆向选择等问题,使得制度执行活动偏离既定的制度目标。因此,在制度执行过程中,一个有效运转的监督和约束体系便必不可少,一方面增强制度设计的社会公信力,强化制度执行的责任落实;另一方面,当出现与制度目标相违背的行为时能够被及时干预。“千万工程”历经二十余年的实践,逐渐演化出来的一套监督与约束体系,正是其能持续推进、形成可持续成效的关键所在。
1. 监督
“监督”原则原意指检查监督公共池塘资源的状况和占用者行为,需要对占用者负责,或者就是占用者本人。浙江省在推进“千万工程”的过程中,一方面坚持自上而下的行政监督或外部约束,另一方面坚持接受来自村民百姓的社会监督。
在行政监督方面,通过加强党对“千万工程”实施的全面领导,用一整套健全完善的工作机制,使“千万工程”在工作考核体系中自上而下全面贯彻,且作为党政干部政绩考核的重要内容,形成一种自上而下的压力和强制执行力。全省连续20年召开现场会,省、市、县党政“一把手”参加,一般选择工作力度大、进步比较快、具有典型意义的区县作为召开地。在省一级,分层分类创建标准体系,全方面全过程纳入考核,构建起一整套不断完善的标准化体系,涵盖村庄建设、环境保护与污染治理、公共服务和社会管理、产业经营、长效管理等多个模块的标准化体系,使不同阶段的建设各环节操作有依据、各项目实施有办法、各方面考核有标准。在市县级,在出台人大决议、总体规划、行动纲要、分年度实施意见的基础上,再配以逐年不断完善的考核验收办法、结对帮扶方案,实行创建工作日常指导督促制,与相关部门的评优评先挂钩。由此可见,行政监督尤其突出“系统性”和“常态化”。
此外,在社会监督方面,注重在充分动员群众的基础上,通过机制创新、做法创新将社会监督纳入正式的制度化渠道。如,注重发挥自治、法治、德治“三治”融合的作用,更好发挥群众自治组织作用。并持续强化“三资”规范化管理,完善村级“三务”公开。又如,有的市县实行“部门联合、村组联手、干群联防”的环境监察机制,建立若干环境监测点,聘请“农村环保监督员”。再如,有的地方联合开展跨区域“民生议事堂”活动,综合采用电话回访、邀请参加视察、听取办理情况通报等多种形式,将“群众满意不满意”作为民生议事堂“三位一体”平台运行成效的标尺。来自人民群众的社会性监督,是对行政监督的有效补充。
2. 分级约束
“分级约束”原则原意指违反操作规则的占用者很有可能要受到其他占用者,包括外部行政管理人员,或者他们两者之间的分级约束。这条制度设计原则与上一条“监督”密不可分。因此,分级约束也可划分为来自行政的约束,以及来自民间的社会群众的非正式约束。
在行政分级约束方面,浙江在一整套“系统性”“常态化”的行政监督基础上,形成了一整套不断完善、提档的分类分级验收奖罚规则。例如,按精品村、重点村和特色村,或者指令性创建村、申报创建村和提升创建村,或者山区、丘陵与平原地区村,实施部分指标差别化替代考核、上浮奖励的办法。随着“千万工程”提档升级,在升级版精品示范村考核中,对一些重点指标拉开档次考核,并实行末位淘汰制度。这一套分类分级约束规则的严格执行,离不开全域系统化的推进机制,包括年度培训、项目建设进展情况统计、月推进例会、半年度推进会、项目公示、日常指导督促、领导或部门与村之间的结对帮扶等推进机制。
来自民间的非正式约束,主要发挥乡村熟人社会的“面子”、“声誉”规范的作用。例如,由于“脏乱差”到“干净整洁”的治理阶段,乡村熟人社会的“面子”约束作用突出,有的地方将之进一步纳入制度化监督的渠道,不失为一种自下而上的机制创新;当进入由“干净整洁”到“环境优美”的治理阶段,则可以发挥环境改善对环境友好行为的正向促进作用,通过“声誉”规范进一步激发村呵护环境的自觉性。换言之,村民参与监督约束的行为从自发性、义务性走向自觉性,从“外化于形”走向“内化于心”。这类“面子”、“声誉”规范已经融入当地人的日常生活之中,并且从村民之间的相互监督约束走向对外来者的监督约束。例如,在全国最早开展生态污水治理的第一个生态村,有一座风景优美的水库。一次有外地记者到此采访,在湖畔点燃一支香烟后随手丢在路边。一位驼背老奶奶径直走过来捡起烟蒂丢进垃圾桶,记者自述那一幕让他感到“无地自容”。浙江“千万工程”推进的过程中,从利益关联的分级约束,逐步发展到意识凝聚、价值引领的分级约束,印证了环境能够改变人的观念,并且“内化于心”的非正式规范成本更低、作用更持久。
(三)制度保障维度
任何一项制度的执行除了需要投入人力、财力、物力等基本的物质性保障,还需要对制度执行过程潜在的利益冲突、权力分配以及组织架构等进行科学的制度设计,这也是确保一项制度得以持续实施的基本保障。“千万工程”在事的层面涉及垃圾处置、污水处理、厕所改造、风貌整治等多个类型,在人的层面则涉及农民、社会组织、农村基层组织、基层政府等多种主体,其能成功推进这一复杂的社会生态系统治理,正是因为在不断实践探索的过程中为潜在的制度性问题设计了一套良好的解决方案,从而为其制度执行提供了有力的制度保障。
1. 冲突解决机制
“冲突解决机制”原则原意指存在快捷、低成本、本地化的方式解决用户之间或者用户与官方之间的冲突。无论是农村人居环境整治还是美丽乡村建设,在浙江推进“千万工程”的不同阶段,农户之间或者农户与政府之间的冲突,集中体现在与乡村传统的风俗习惯、生活生产方式或既有利益相冲突的领域,具体来看“迁坟”“拆违”“改厕”三大领域矛盾最为突出。
在这些矛盾冲突领域,浙江形成了党员干部带头、不断完善制度、建立利益联结、循序渐进分类化解冲突的一系列得力措施,为生态环境治理、乡村治理领域的冲突解决提供了宝贵的机制经验借鉴。有的区县政府,安排党员干部率先迁移自家坟地,同时做群众的思想工作,配合以每座坟地600元的搬迁费用补偿,并组织人力实施迁移,在较短的时间内将全区坟地集中迁至公墓新址。有的地方政府,集中对历史上形成的违章建筑进行合规性检查,对于过去以极低价格签订20年以上租赁合同的情况予以清理,按照现价租金、依据最新的城乡规划签订新合约。对于散养家禽的养殖场,通过专业化服务机构、市场化养殖企业,以股份合作等方式与养殖户建立利益联结,在改善卫生环境的基础上最大限度保障农民利益。有的地方政府,改厕过程中采取分步骤梯次推进的做法,“先村庄、再农田”两步走方针。首先,将露天粪坑改成小型集中式,再将小型集中式改成水冲式公厕,并及时提供化肥农资补贴;下一步,拆除农田柴草堆,且为当地整理出数量可观的耕地,充实了集体资产,有的村20多年来累积的柴草堆高达1000多个。上述冲突解决机制均具有快捷、低成本、本地化的特点,具有可复制性。
2. 对规则制定权利的最低限度认可
“对规则制定权利的最低限度认可”原则原意指本地用户制定规则的权利受到政府的承认。在浙江“千万工程”的案例中,对规则制定权利的认可远超“最低限度”,形成了农户与政府制度共建、风险共担、利益共享、意识共聚的高度认可谱系。
在制度共建方面,得益于自上而下高位推动,生态资源的跨区域整合成为现实,生态资源统一修复、管理、招商、产业融合发展、生态资源交易、融资担保等一系列风险共担、利益共享的制度建设,使得生态资源能够汇聚、流通、增值。对于生态资源禀赋较差甚至匮乏的地区,则启动了“千企结千村消灭薄弱村”等专项行动,通过引入企业和社会力量,地方政府配套一定的建设用地指标,因地制宜开展符合当地特色的种养殖业、农产品加工配送、农文旅等生态产业,有效促进了村集体经济增收增效,同时吸收村内剩余劳动力,增加了村民收入。如有的村庄与农业企业合作,延长农产品产业链,打造香榧、小甜枣种植基地,建立农副产品配送中心,开发高端民宿项目。2022年,完成村集体经济收入119万元,支付村民务工工资20余万元,一跃从集体经济薄弱村变成共同富裕示范村。
除了风险共担、利益共享之外,意识共聚的作用更持久、更深入人心。浙江“千万工程”推进过程中,始终关注人与人之间的关系和谐,人与自然之间的关系和谐。其中,实现全域覆盖的普惠性是一大亮点。“千万工程”不是停留在重金投入抓一个点、做一个样板的阶段,而是让建设成果惠及全域农户。2022年,浙江全省城乡居民人均可支配收入分别为71268元、37565元,城乡居民收入倍差由2003年的2.43缩小到2022年的1.90,城乡融合发展成效突出。下一阶段,浙江“未来乡村”建设将在美丽乡村的基础上,实现从追求物的客观“有用性”向人的主观感受的“有益性”升华,以数字和低碳技术为支撑,从城乡普惠迈向共融共富。这一思路,将更加充分体现优美生态环境的“最普惠”属性。在人与自然的关系上,从工程实施之初,就立下了“不搞大拆大建”的原则,控制和反对挡风景建筑,反对填塘、砍树、硬化过头,让鱼有游处、鸟有住处、虫有洞栖,充分遵循了“尊重自然、顺应自然、保护自然”的原则要求。处理好人与人之间的关系和谐,人与自然之间的关系和谐,方能凝聚最广大人民的共识,激发全域参与“千万工程”的内生动力。
3. 嵌套式的层级结构
“嵌套式的层级结构”原则原意指在一个多层次的嵌套结构当中,对占用、供给、监督、强制执行、冲突解决和治理活动加以组织。在浙江“千万工程”的推进中,嵌套式的层级结构主要体现在多主体嵌套和全过程嵌套两个维度。
多主体嵌套体现为在党的领导下,党政、企业、社会形成了最大限度发挥主体各自优势的嵌套结构。在环境治理领域,有的地方探索建立了村庄环境卫生管理机制,设立“美丽乡村长效物业管理基金”,引入城市物业管理模式,建立“乡镇物业中心”,成立义务保洁队。此外,充分发挥村民自治的作用,在老年养生、电商服务、社区服务等方面不断创新管理。在村庄发展领域,在党的领导下,让财政资金发挥“四两拨千金”的杠杆作用,采取自主经营、合作经营、专业化经营等方式,吸引工商资本、民间资本参与乡村经营,吸引年轻人到乡村来扎根,乡村业态不断丰富升级。支持多村联创和区域联创,探索多村抱团发展的新经验、新模式。多元主体联合探索乡村旅游、生态农业、项目带动等多种村庄经营方式,努力培育新的经济增长点,拓展新的产业空间,寻求新的项目载体。
全过程嵌套,体现在“规划、建设、管理、经营”四位一体的结构设计方面。规划过程中,强调策划谋划好每个村正确的发展定位,注重保留村庄肌理、乡土味道和风貌,梳理出有的放矢的、必要的建设提升和改造项目,以期减少不必要的建设项目投入。建设过程中,通过实施农村“环境、产业、服务和素质”等提升工程来实现“输血”到“造血”的转型跨越,让乡村的一草一木、一街一巷、一砖一瓦焕发出新的价值。管理过程中,通过建管并重,防止脏乱差现象反弹。经营过程中,通过故事化、品牌化、创意化、产业化等的突破来转化建设成果,实现农民收入的不断增加和村集体经济的发展壮大,拓展乡村可持续发展新空间和乡村振兴的新路子,深化重塑城乡关系、畅通城乡循环、构建城乡命运共同体的新探索。
以安吉余村为例,村集体收入经历了从1990年代末的“靠炸山开矿和水泥厂”实现年收入300万元,到2000年后人居环境整治阶段“关停矿山、水泥厂”断崖式下滑到不足20万元,再到践行“绿水青山就是金山银山”的理念经营村庄,2022年村集体年收入高达1305万元。成功实现三个阶段跨越式转型的背后,离不开“规划、建设、管理、经营”四位一体全过程的嵌套式层级结构。以股份合作的形式开展资产运营,实现资源资产化的价值增值,使股东化的村民获得可持续的收入流(租金),从而实现“资产资本化”。在推动“资源变资产”的过程中,通过推动“资金变股金”又提升了基层治理能力,通过推动“农民变股东”强化了集体成员的共同体意识和集体行动能力,促进了乡村善治。同时,也复归了生产生活生态“三生合一”的乡土文化,实现了生态效益、经济效益、社会效益三效合一。
四、结论与启示
基于以上案例分析可知,“千万工程”的成功有着制度层面的必然性,在不断的实践探索中形成了一套具有丰富理论内涵的科学制度体系,既指导了具体实践又在实践中不断得到理论深化(如图1所示)。在此背景下,既有研究已清晰破除了对“千万工程”认识的两大误区,其一是千万工程作为政府主导的工程,其经验不可复制;其二是环境保护与经济发展呈二元对立,两者不可兼得。但是,现有文献只是在零碎的片段与单独的视角下进行印证,学理性、全面性、系统性相对缺乏。本文的贡献在于通过制度设计八项原则,全面系统论证了“千万工程”的成功经验:其一是充分尊重政府主导下的农民主体权利,通过明确权责主体、坚持人民至上、凝聚人民共识、动员多方力量等实现;其二是环境保护与经济发展统筹兼顾,通过尊重科学规律、确保监督有力、约束规范有效、分类化解冲突等实现。
具体而言,“千万工程”通过明确权责主体、尊重自然规律、坚持人民至上,以保障“千万工程”实施过程中有可用与好用的制度规则以遵循,从而避免打乱仗、乱打仗;通过确保监督有力和约束规范有效,使得“千万工程”实施过程中所遇到的集体行动困境能够得到及时化解,从而避免因公共资源的过度占有或供给不足造成行动难以为继;通过分类化解冲突、凝聚人民共识、动员多方力量以确保“千万工程”的实施能够有持续的共识形成和资源输入,从而避免因利益冲突、立场分歧、力量不足等出现“半吊子”工程。总之,有用的制度供给、有力的制度执行和有效的制度保障“三位一体”合力为“千万工程”的行动成效奠定了坚实的制度基础。
党的二十大将“建设宜居宜业和美乡村”作为加快建设农业强国、推动高质量发展的重点任务。建设宜居宜业和美乡村,必须系统施策、协同推进、综合治理。学习运用“千万工程”经验、建设宜居宜业和美乡村是一项系统工程,需要从制度设计的高度精心组织实施、务实有力推动。

图1“千万工程”的制度逻辑
(一)制度供给维度:明确参与各方权责,坚持以人民为中心
第一,明确宜居宜业和美乡村建设中的各方权责。一方面要聚焦农民群众这一乡村建设主体,从实操层面帮助农民提高自身能力,通过为青年农民提供专业技术培训、提升乡村医疗与教育等基本公共服务水平等吸引青年返乡、入乡,确保“农民是主体、农民是主角”这一定位在乡村建设行动中的落实落地。另一方面要明确乡村建设所涉主体的权责关系,建立“村支书记、分管乡镇领导、区县领导”的分级负责制度,将各自在宜居宜业和美乡村建设中的权利、责任和任务分解并明确到机构单位、到户到人,确定时间节点,倒逼任务落实。
第二,乡村建设的制度设计要坚持以人民为中心。在宜居宜业和美乡村建设过程中,需要促进公众有序参与,进一步优化制度环境。[19]一方面要加强党的组织引领作用,更加自觉站稳人民立场,将村庄整治与提升的主动权交给广大农民,在规划、施工、监督等环节中发挥群众自治力量,提升村庄的凝聚力,促进乡村人际关系和谐,夯实乡村建设集体行动的社会基础。另一方面,要充分激发人民群众的创造力和主动性,将村庄人居环境整治进一步升级为发展乡村新业态、创新乡村经营新模式、拓展农民增收新渠道,打造名副其实的宜居宜业和美乡村。
(二)制度执行维度:重视内外同步监督,发挥多种约束作用
第一,重视行政监督和社会监督相结合。在行政监督方面,加强党对乡村建设的全面领导和高位推动,确保乡村建设和乡村振兴成效在干部工作考核体系中得到全面落实,预防和纠正乡村建设中潜在的不正之风和腐败问题。在社会监督方面,注重发挥自治、法治、德治“三治”融合作用,更好发挥乡贤理事会、老年人协会、巾帼服务队等群众自治组织的监督作用,确保乡村建设行动与群众真实诉求的价值统一,同时进一步监督基层乡镇政府和基层村社组织的行为,维护农民群众的权益和利益。
第二,发挥行政约束与社会约束双作用。不断完善宜居宜业和美乡村建设的考核约束机制。一方面,针对不同类别村庄,形成分类分级验收奖惩机制,实施部分指标差别化代替考核、上浮奖励的办法,针对精品示范村考核,实行梯度考核、末位淘汰等制度。另一方面,要重塑以传统乡村文化为基础、乡村秩序为依托的非正式制度约束机制,通过发挥村庄“熟人社会”的作用,放大“声誉需求”、宗族文化、传统习俗、村规民约等一系列非正式制度规范,推动村民参与乡村建设的行为从自发性、义务性走向自觉性。
(三)制度保障维度:创新冲突解决机制,夯实协作治理基础
第一,聚焦乡村建设重点领域,不断创新冲突解决机制。宜居宜业和美乡村建设不可避免会涉及到“迁坟”、“拆违”、“改厕”等领域的利益冲突,要深化落实新时代的“枫桥经验”等,建立完善村民议事会、红白理事会、道德评议会与民主议事决策机制,化解乡村建设过程中的干群矛盾;积极用好村民微信群、数字化积分制、数字化村民说事等数字空间治理工具,及时有序分类化解和研判防范各类潜在冲突;此外可将各地乡村建设中化解冲突的优秀案例进行推广,为各地提供学习范本。
第二,凝聚党政市场社会力量,持续夯实协作治理基础。建设宜居宜业和美乡村要跳出乡村看乡村,在党委领导下,发挥政府、企业、农民、社会组织等多方力量的积极作用,积极为多主体间的互动、协商、沟通提供空间和平台,完善党领导下的政府主导、农民主体、企业参与、社会资助、市场运作的乡村建设机制。在乡村建设管理过程中要注重“软硬结合”“建管并重”,协同多方力量,健全乡村建设、乡村发展、乡村治理长效机制,实现“村美、人和、业兴、民富”的治理目标。
[ 参 考 文 献 ]
[1]舒全峰.领导力、公共服务动机与中国农村集体行动[M].北京:清华大学出版社,2021:3-4.
[2]傅歆.“千万工程”:新时代引领万千美丽乡村建设的“指南针”[J].观察与思考,2023,(07).
[3][5]王海明.“千万工程”:中国式现代化建设的乡村实践[N].中国社会科学报,2023-09-19.
[4]仲农平.又一次“农村包围城市”的伟大壮举[N].农民日报,2023-08-30.
[6]马雯秋,郧文聚,姜广辉等.“千万工程”的现实逻辑与普适性经验分析[J].中国土地,2023(08).
[7]唐京华,陈宏彩.中国式现代化视域下乡村振兴的逻辑与路径——以浙江“千万工程”为例[J].中国行政管理,2023(07).
[8]岳文泽,侯丽,肖武等.浙江省全域土地综合整治经验与启示[J].中国土地,2023(03).
[9]夏自钊.解码浙江“千万工程”[J].决策,2019(04).
[10][11]黄祖辉,傅琳琳.我国乡村建设的关键与浙江“千万工程”启示[J].华中农业大学学报(社会科学版),2021(03).
[12]顾益康.“千村示范、万村整治”工程二十周年伟大成就与经验启示[J].前进,2023(07).
[13]李军晶,郑雪蕾,景明.“千万工程”,万千情怀——浙江省自然资源管理工作支撑“千万工程”见闻[N].中国自然资源报,2023-08-09.
[14]王亚华,舒全峰.公共事物治理的集体行动研究评述与展望[J].中国人口?资源与环境,2021(04).
[15]王亚华,王睿,康静宁.公共事物治理制度设计原则的检验与反思[J].北大政治学评论,2022(01).
[16]皮俊锋,陈德敏.农村人居环境整治的实践经验、问题检视与制度建构——以重庆市地方实践为切入视角[J].中国行政管理,2020(10).
[17]黄杉,武前波,潘聪林.国外乡村发展经验与浙江省“美丽乡村”建设探析[J].华中建筑,2013(05).
[18]彭佳学.浙江“五水共治”的探索与实践[J].行政管理改革,2018(10).
[19]褚松燕.环境治理中的公众参与:特点、机理与引导[J].行政管理改革,2022(06).