——以R市“信用+志愿”治理创新为例
[摘要] 如何有效动员农民参与乡村治理,破解“乡村不动”困境,是乡村振兴亟需解决的重要问题。现有研究多关注动员机制“何以有效”,而忽视了对动员成效“何以持续”的研究。本文以R市“信用+志愿”治理创新为例,从规则嵌入、选择性激励与情感认同三个维度,探讨动员机制的实践逻辑。规则嵌入确保了农民参与的规范性与可持续性,选择性激励提供了直接的行为驱动力,情感认同则增强了个体与集体之间的情感联结与责任感。三者通过“导之以规”“予之以利”“动之以情”的有机融合,构建了一个兼具制度规范、利益驱动与情感凝聚的动员机制。这一机制不仅激发了农民的主体意识,也为乡村治理注入了可持续的内生动力,为破解当前乡村治理中的参与不足问题提供了理论支持与实践路径。
[关键词] 规则嵌入;选择性激励;情感认同;动员机制
[中图分类号] D63 [文献标识码] A [文章编号] 1674-7453(2025)06-0012-09
一、“乡村不动”困境与问题提出
2023年,为深入贯彻党的二十大精神,全面落实党中央、国务院关于扎实稳妥推进乡村建设的决策部署,充分调动广大农民群众参与乡村建设的积极性、主动性、创造性,完善农民参与机制,中共中央组织部、国家发展改革委、国家乡村振兴局等部门研究制定了《农民参与乡村建设指南(试行)》,明确提出,要“组织农民参与乡村建设,坚持以习近平新时代中国特色社会主义思想为指导,践行以人民为中心的发展思想,落实乡村建设为农民而建的要求,坚持党建引领、村民自治,尊重意愿、维护利益,程序规范、公开公正,强化保障、注重实效,全过程、全环节推动农民参与,使农民内生动力得到充分激发、民主权利得到充分体现、主体作用得到充分发挥,引导广大农民用辛勤劳动建设宜居宜业和美乡村,逐步使农村基本具备现代生活条件”。这不仅为解决当前乡村治理中的动员难题提供了依据,更从价值理念、制度原则等多个层面,为农民参与机制的建设指明了方向。
近百年前,梁漱溟先生曾提出,“号称乡村运动而乡村不动”是乡村建设的最大困境。[1]梁漱溟的乡建运动是中国近代乡村改造的重要实践之一,主要包括经济改造、文化教育、社会组织与治理方面。在实际推行过程中,由于社会经济基础薄弱、农民的保守性等原因,农民在村庄公共事务中参与度不高,进而造成了“乡村不动”困境。近年来,在学术界,“乡村不动”困境被视为制约乡村治理有效推进的阻碍。这一困境凸显了基层治理体系中社会结构转型与动员机制之间的张力。当前,我国乡村的整体面貌持续改善,农民的生活水平与质量不断提升,但乡村治理依然不同程度地面临着“不动”困境,农民参与治理的积极性有待进一步提升。这一问题在很大程度上源于农民集体行动能力的不足。在传统乡村社会中,血缘、地缘等关系曾是动员农民的重要纽带,然而随着社会变迁,这些联结日渐弱化,农民之间的组织性和协同性下降。
乡村治理是一个长期的、动态的系统工程,其成效在很大程度上依赖于基层群众的广泛参与。有效的参与不仅需要制度设计,更需要持续的动员机制加以支撑。参与动员应贯穿治理的全过程,逐步内化为推动乡村社会发展的内生动力。面对现实中农民参与动力不足、组织基础薄弱等问题,国家在政策层面作出了系统性回应。在新的时代背景下,如何顺应政策导向,构建和维护稳定、高效的农民参与乡村治理动员机制,成为当前乡村治理研究中的关键课题。
二、研究综述与分析框架
(一)从“总体动员”到“技术动员”:基层动员的转型
让乡村“动”起来本质上是一种社会动员,是一个“有目的地引导社会成员积极参与重大社会活动的过程”。[2]在“总体性社会”格局下,[3]国家对农民的动员呈现出明显的总体性特征。所谓总体性动员,是指以政府为主导、依托行政体系展开的强制性动员,主要通过行政指令、工作分配与任务落实等方式,自上而下实施。这种动员在资源整合和政策执行方面效率较高,特别是在应对突发事件时表现尤为突出。然而,这种动员方式过度依赖科层组织的运作,容易弱化农民的主体作用,难以形成持续的动员效应。
改革开放以来,总体性支配格局转向了一种技术治理格局。[4]伴随这种变化,“上令下行”的总体动员的效力逐渐弱化,国家对农民的社会动员呈现出从“总体性动员”向“技术性动员”的转向。在各项重大国家治理事项中的动员机制愈发呈现出技术化特征,如通过技术指标和绩效考核体系来间接实现动员。有学者将这种通过数据治理、绩效考核和信息化管理等技术手段以实现政策目标的动员路径称为“技术动员”。[5]技术动员的优势在于,技术手段的应用可以减少人为干预,提高动员的透明度,增强农民对治理过程的信任。
(二)乡土性动员效力式微与基层动员制度创新
在基层治理中,还长久存在着一种具有地方性特色的非正式动员方式,即乡土性动员。这种动员依托“关系”与“人情”,[6]通过亲属纽带和“面子”等乡土性资源来组织和动员农民。乡土性动员相较于正式制度安排,较少依赖外部资源,更多依靠熟人网络和非正式规则进行资源整合,具有较强的灵活性与适应性。然而,随着现代化进程加快,人口流动性增强,村落关系网络日益松散,乡土性动员的社会基础正逐步被解构。
由于治理任务日益复杂、农民需求多样化以及乡村社会结构日趋松散,传统单一的动员机制已难以满足当前乡村治理的实际需求。在乡村振兴战略的推动下,基层政府积极探索创新,多个地区逐步构建出具有地方特色、行之有效的动员模式,基层动员正呈现出多元化趋势。与此同时,学界也逐渐将研究重点转向乡村治理中动员机制的创新路径。例如,“回应性动员”强调通过需求评估与赋权增能等方式回应农民诉求以实现有效动员、[7]“分配型动员”则借助公共服务资金下乡契机构建分配型动员体制,[8]“福利激励动员”将群众参与行为与具体福利挂钩以增强其内在动力[9]等。然而,学界的相关研究总体来看在理论上较为分散,且多从微观层面分析入手,尚缺乏综合性的有力解释。此外,现有关于农民动员机制的研究多集中于动员“何以有效”,而对动员“可持续性”的关注则相对不足。因此,有必要从学理上采用动态与过程视角,深入剖析参与动员的内部机制,探究创新性动员方式如何实现效果与可持续性的统一,以期为乡村治理提供更加可行的路径与机制支撑。基于此,本文尝试整合多种动员机制的实践逻辑,构建一个综合性分析框架,为相关研究提供系统化的理论解释。
(三)一个综合性分析框架:规则—利益—情感
治理中的参与动员是“动员方通过一些途径或手段激发潜在治理主体的参与动机,促使其进入治理过程的行为”。[10]动员机制的核心议题在于如何有效激发个体或组织参与特定的实践行动,以实现预定目标。在基层治理现代化以及乡村社会传统纽带逐渐弱化的背景下,乡村治理中的农民参与动员机制面临双重挑战,既要回应现代化社会规范与制度的约束,也要调动农民的外在工具理性动力与内在价值认同。结合田野研究经验,本文认为,乡村治理中的有效动员应以制度规则、利益与情感多要素的综合性动员为基础,以实现动员的广泛性与持续性。虽然不同村庄的动员策略在经验事实层面存在差异,但总体基于规则基础、外在利益动员与内生情感动员的合力而形成。当然,在具体实践中,规则、利益与情感要素的动员并不是绝对边界清晰,而是相辅相成的。综上,本文为了分析便利,抽象出这三个维度进行分析。
首先,“规则”是研究农民集体行动与组织化的关键变量,[11]在动员机制中具有基础性作用。农民的参与往往是规则化的结果,特别是在政策推动等结构性力量的介入下,规则能够为农民提供清晰的参与框架和流程,增强农民参与的规范性和持续性。因此,将规则纳入分析,有助于解释动员的制度化运作及其对农民行为的规制效果。
其次,利益因素在动员农民参与乡村治理中具有重要作用。理性选择理论认为,个体在特定情境中会基于理性计算,以自身利益最大化为目标作出行为决策。[12]农民是否参与乡村治理往往与他们预期的经济回报、资源配置等现实利益密切相关。因此,如何通过制度设计与激励安排,增强农民参与乡村治理的获得感,是动员机制亟需解决的重要问题。
最后,动员机制亦需兼顾社会行动的伦理规范、价值取向及其社会意义,从而达致深层次的驱动。农民的集体行动不仅仅是基于理性利益的选择,往往还受到乡土情感、社会责任感和集体荣誉感等情感因素的激发。这些因素是维持动员成效的关键所在。情感维度强调情感联结、认同与归属感在动员过程中的作用。涂尔干认为,集体情感对社会整合具有重要意义,集体意识的形成有助于增强社会凝聚力与共同体意识。[13]个体对共同体的情感认同,能够激发其参与公共事务的积极性。将情感维度纳入分析视野,有助于解释非物质、非利益驱动的参与行为,揭示更深层次的动员逻辑。
在乡村治理实践中,动员机制通常体现为规则基础、利益驱动与情感认同三者的有机融合。基于此,本文在已有研究的基础上,以R市“信用+志愿”治理创新为案例,提出“规则—利益—情感”三维分析框架,用以解析农民参与动员机制的多维实践逻辑。
三、案例呈现:乡村“动”起来的运行过程
本文选取的田野地点R市,是华东地区某省下辖的县级市。多年来,该市以社会信用体系、志愿服务体系建设为契机,不断探索基层治理的创新模式。2012年,R市在市区范围施行信用积分治理制度,治理效能显著提升。其后,该制度通过分批试点,逐步“下乡”。2018年,“后进村”L村成为试点村庄。该村位于R市东北端,地理位置较偏僻,约有村民900人。L村长期面临资源匮乏、人口流失,以及村庄内部软弱涣散等困境。该村引入信用积分治理制度后,探索出一套完整的“从团队建设、项目引领、活动开展到嘉许回馈”的村级积分治理体系,动员广大农民积极参与到村庄公共事务中,实现了村风民风、民主管理以及人居环境的有效提升。2023年,L村获评第三批全国乡村治理示范村。纵观L村“动”起来的整体过程,可从参与规则的构建、参与行动的组织以及参与成果的共享三个维度进行系统分析。
(一)清晰化的参与规则:以信用积分制为框架
L村将信用积分制度与村规民约相结合,制定了符合本村实际的“信用积分版”村规民约与《美德信用管理办法》等,量化200多项信息采集事项,细化11大类、35条考核细则,明确村民参加志愿服务、邻里互助、移风易俗等美德行为的奖励分值,形塑“德者有得”的观念。哪些事项可以获得积分、如何确保积分采集的真实性、积分采集的监督以及积分公示流程等,均需通过村民代表大会讨论通过之后执行。如“参加‘清洁家园·美丽乡村’、扶老救孤等志愿服务累计达到4小时”,可获得美德信用积分1分;“组织居民协商解决农村公共问题或开展文明睦邻活动”得5分;“乱堆乱倒垃圾、乱堆乱放杂草杂物”扣5分等。同时,按照“多劳多奖、少劳少奖、不劳不奖”的原则,所获积分可用于置换相应奖励,包括现金、生活用品、维修服务等。
L村建立了有关信用积分制的清晰化、标准化的参与规则,将个体行为与集体目标有效联结。积分制使参与规则具备了可量化、可执行的特性,减少了传统乡村治理中模糊、不透明的规则带来的执行难题,确保了治理的可预见性。这种规则化的参与方式,有助于动员更多农民有序参与乡村治理事务。
(二)组织化的参与行动:以志愿服务组织为载体
L村结合R市志愿服务体系建设契机,将各项乡村治理事务“打包”成志愿项目,引导群众主动认领,村民以“志愿者”身份参与治理活动,参与者可根据服务时长获得相应积分。志愿服务内容通常与村庄公共事务紧密相连,如环境保护、公共设施维护以及乡村文化活动等。服务项目具有开放性特征,以村庄实际需求和治理任务为基础,并在实践过程中不断完善。村民可通过投入时间、劳动、技能等各种服务方式参与其中,有效激活了村民的主体性。农民也在实践中逐步培养了参与意识,主动思考自身能够承担的角色与责任,并积极为村集体提供建议,展现出更高的自主性与行动力。
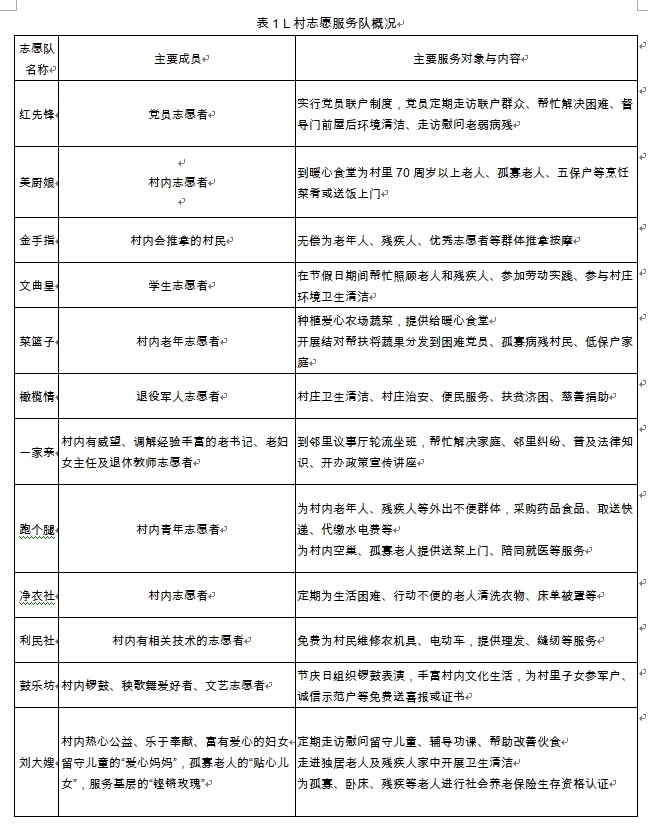
2018年至2024年初,L村先后组建了红先锋、美厨娘等14支志愿服务队(见表1)。开展修山道、砌沟渠、清洁家园等大规模志愿服务活动200余场次。村民的观念从原来的“要我干”向“我要干”发生了转变,参与村庄公共事务的积极性、主动性得到了明显提升。志愿服务与积分制的结合将自上而下的治理任务有效转化为自下而上的“治理性参与项目”。村民通过志愿者身份被编入各类志愿服务队伍,使村庄公共事务治理中碎片化、个体化的参与行动逐步趋向制度化与组织化。
(三)共享化的参与成果:以提升公共服务为旨归
L村紧扣“省之于民、用之于民”的理念,将通过志愿服务“省”下来的支出,比如原保洁员工资支出、修葺水沟等环境提升工程人工费等,以及集体经济收入壮大部分,打造了“暖心食堂”“利民服务社”“净衣社”“爱心农场”等10余种村庄共享服务平台,为村民提供免费公共服务。2018年至今,已惠及村内老人及弱势群体1.5万多人次。其中暖心食堂为村里30多名70岁以上孤寡老人、五保户、低保户、重度残疾人提供免费午餐,为老龄化日益严重的乡村提供了重要的内生支援力量。
L村在打造公共服务平台的过程中,在村庄内部建构了“共享”的公共价值,呈现出价值共创的公共服务逻辑。[14]L村通过实践,将积分制转化为推动公共利益的集体行动平台。治理成果共享不仅增强了村民对村庄的信心与信任,还从“人心”层面激发了村民参与公共事务的积极性。
四、案例分析:农民参与动员机制中的多维实践逻辑
积分制与志愿服务作为近年来乡村治理中的重要创新实践,已经显示出在动员农民参与乡村事务方面的有效性。本文基于“规则—利益—情感”分析框架,从“规则嵌入—选择性激励—情感认同”入手,分析农民参与动员机制中的多维实践逻辑(见图1)。

(一)规则嵌入:导之以“规”
行动规则是维系行动秩序和规范的基本框架,是动员机制中激励和约束的来源。规则不仅为参与提供了合法性,还提供了明确的行为方向和边界。然而,规则本身并不足以确保农民的主动参与,其动员效能与嵌入性密切相关。受格兰诺维特提出的“嵌入性”理论的启发,制度的有效运行需要嵌入具体的社会网络之中。[15]
在乡村治理场域中,规则嵌入是指将行为规范、政策规则等嵌入到乡村社会的日常生活和治理结构中,形成新的治理规范,形成引导和约束农民行为的框架。积分制与志愿服务只有实现规则嵌入,才能转化为可感知的秩序和行动导向,从而真正发挥动员效能。例如,将村民参与环境整治、邻里互助、移风易俗等行为纳入积分评定,进而关联到实物兑换、村务表彰等。相较于行政动员,嵌入性规则以“润物细无声”的方式在乡村社会传播,能够更有效激活农民的内生动力,在一定程度上避免了自上而下的强制性和临时性,提升参与的长效性与可持续性。
在村庄内部原有治理制度的权威性和约束力逐渐弱化的背景下,新规则的嵌入通过更新治理机制强化了村民的规则意识,并进一步增强了其实践规则的自觉性。农民通过学习和实践,将这些外部规则“内化”为自身的行为指南。在这种动员机制的作用下,农民清楚地了解自身应履行的职责、具体的行动方式以及可能获得的收益,从而提高参与乡村治理的意愿和积极性。
总之,“导之以规”通过强调规则的引导作用,使规则在动员机制中得以嵌入和制度化。这种规则的嵌入不仅能够规范行为、提高行动的协调性,还能够引导参与者主动接受和遵循规则,形成自觉的行为规范,从而为集体行动提供有力的制度保障。
(二)选择性激励:予之以“利”
利益是农民行动的重要基础,利益相关度越高越有利于实现动员。[16]对忙于生计的农民而言,参与道路建设、水利设施维护等村庄公共事务,常被视为一种“吃亏”的行为。因此,动员农民参与治理的关键在于建立有效的激励机制,让农民切实感受到参与回报。奥尔森提出,人们在面对公共事务时更倾向于“搭便车”,而“选择性激励”有助于克服这一倾向。[17]选择性激励的本质就是解决个体参与集体行动的收益问题,即通过提供具体的、个体化的利益激励,激发参与动机。
选择性激励包括经济激励与社会性激励。一方面,经济激励是动员农民参与的基础途径。R市推动各村设立“信用基金”,改变以往村民福利“一刀切”的做法,把普惠的村民福利转变为差额基金奖励。同时,农民可按积分等级兑换相应的生活用品或其他与生计密切相关的资源,推动村民由“干多干少一个样”向“奖勤罚懒”转变。另一方面,荣誉感与“面子”等社会性激励,也是促进农民参与积极性的关键因素。熟人社会是村庄生活的底色,“面子值千金”则深刻体现了这一社会结构下的行为规范。[18]与物质激励相比,对社会性激励的期望,更能促进个体的持久参与。R市在各村对群众参与志愿服务情况进行评分、排名,并评选出“优秀志愿者”,营造“当志愿者是先进”的社会氛围。为增强荣誉感与仪式感,村庄不仅为志愿者发放奖励基金,还大张旗鼓举行授旗仪式,配发象征志愿者身份的“红马甲”。由此,参与村庄治理从原本的“出风头”转变为“有面子”的行为。以积分为媒介,激活了乡土社会中“面子”与道德舆论的治理资源,使得“挣面子”与“挣荣誉”成为村民参与的关键动力。
“选择性激励”的核心在于“予之以利”,即通过提供契合参与者需求的经济、社会或心理回报,激发其参与行为。在乡村治理中,这种激励机制有助于将农民的个人利益与治理行为紧密结合,解决参与成本与收益不对等的问题。通过定向分配利益、实施差异化激励,不仅增强了农民的行动意愿,也提高了集体行动的动员效率。
(三)情感认同:动之以“情”
规则与利益机制虽能解释多数动员机制的有效性,但在乡土社会中,集体荣誉感与社区认同等情感因素同样不可忽视,是推动和维系动员持续性的关键支撑。在乡村治理实践中,情感因素增强了治理的“亲和力”,有效弥补了单纯依赖技术或制度工具所带来的疏离感。[19]所谓情感动员,是指通过情感的激发与运作,引导个体或群体重新认知、评价并积极参与公共事务的过程。[20]后集体化时代,村庄的共同体属性不断式微,农民与村庄之间的情感联结也逐渐弱化。在此背景下,情感动员的核心在于,重构农民对村庄的情感认同,进而激发内生参与动力。与利益激励相比,情感认同能够提供更深层、更持续的参与动力。
具有仪式感的集体活动,是建构情感认同的重要场域。[21]集体活动中产生的“情感能量”能够强化个体对群体的忠诚度和参与意愿。“嘉许回馈”不仅是对个体行为的奖励,更是对集体参与的激励,是集体荣誉和身份认同的象征。志愿者的授旗仪式、隆重的公开表彰等活动,既使农民获得个人利益,也使他们感受到自身对村庄的贡献并强化对集体的情感认同。情感认同是参与实践的结果,同时也在过程中得到持续的塑造与深化。
此外,村庄公共服务的改善与提升,也有助于增强农民对村庄的情感认同。L村将积分治理融入公共服务生产,设立“暖心食堂”“利民服务社”等,形成了“村社—农户”之间公共物品供给的短链模式,精准表达出农民对公共物品的需求偏好,可以最大限度调动农民参与村庄公共事业的积极性。[22]与此同时,“为集体做事”“为大家做事”的导向强化了个体与集体之间的情感联系,进而增强了个体对群体的认同感、责任感和归属感。随着实践深入,农民逐渐意识到参与乡村治理不仅是为了个人利益,更是为整个村庄福祉做贡献。
积分治理、志愿服务等激发了农民的集体情感,增强了他们对村庄价值观和治理目标的认同。这种情感联结一旦建立,农民更可能自发参与公共事务,从而促成一致的集体行动。不同于被动式参与,认同式参与往往是主动的、积极的。情感认同的强化使得主体的参与实践实现了一种“超越”,为持续性参与注入来源于“人心”的动力。
(四)动员机制中的“规、利、情”
动员机制中多维实践逻辑的综合使用,是复杂治理环境下的必然选择。规则嵌入、选择性激励与情感认同,构建了一个既有外部约束、又有内部驱动的综合性动员机制。其中,规则嵌入实现了对农民的规范化、制度化动员。选择性激励主要解决的是外在动机问题,情感认同则强化了内生动力。利益与情感的双重驱动,可以使农民在物质激励不足的情况下,依然能够保持较高的参与积极性。同时在广泛、深入的参与实践中,新的治理规则会逐渐内化为农民的自我约束。
“规、利、情”之间的动态平衡是有效动员的关键。“规”侧重规范,“利”着眼激励,“情”关乎认同,这三者在具体实践中需要根据不同阶段和目标进行动态调整。例如,在动员初期可以以规则与利益为主导,降低农民的参与门槛;在后期逐步转向情感与认同,增强集体行动的凝聚力与可持续性。通过这种阶段性组合,实现机制设计从功利到情感、从外部驱动到内生动力的转化。
这一综合性动员机制通过长期的规则执行、利益激励与情感塑造,逐步建立起一个可持续的参与动员框架,使农民能够在不断变化的社会环境中保持积极参与。
五、结论与讨论
R市通过治理模式创新,完善农民参与机制、激发农民参与意愿,为治理主体弱化、资源相对匮乏的地区,提出了一种可借鉴的乡村动员机制。基于此,提出如下政策建议。
第一,完善参与动员规则体系设计,增强公平性与透明度。有效的治理模式依赖于制度规范的执行力与长期稳定性,若设计不合理或实施过程缺乏透明性,可能引发农民对规则的不信任,甚至导致执行矛盾。应确保参与规则的制定和实施过程公开且清晰。
第二,优化激励机制,拓展利益实现路径。现有的激励机制应在物质奖励的基础上,探索更多元化的激励方式。如引入更多公共服务,进一步强化农民对集体行动的价值感。同时,应关注困难群体的特殊需求,避免政策的排斥效应。
第三,加强文化建设,提升情感动员的持续性。志愿服务和集体活动的动员效应离不开参与文化的长期培育。应积极推动文化建设和社区认同建设,通过组织乡村节庆、表彰活动等,逐步将参与公共事务内化为农民的一种集体责任感。
农民的主体性自觉以及对美好生活的追求,是乡村治理的动力机制和目标追求。[23]动员能否有效与持续,关键在于能否提升农民的幸福感与获得感,从而激活农民参与乡村治理的内生动力。参与动员不仅是治理主体与治理资源之间的互动,更是治理价值的生产过程。随着基层治理的现代化,动员机制必然需要具备适应性和灵活性,以回应新的时代需求。
[作者简介] 尹栾玉,北京师范大学社会学院教授、博士生导师;李巧娟(通讯作者),北京师范大学社会学院博士研究生。


[参考文献]
[1]梁漱溟.乡村建设理论[M].上海人民出版社,2006:368.
[2]吴忠民.社会动员与发展[J].浙江学刊,1992(2).
[3]孙立平,王汉生,王思斌,等.改革以来中国社会结构的变迁[J].中国社会科学,1994(2).
[4]渠敬东,周飞舟,应星.从总体支配到技术治理——基于中国30年改革经验的社会学分析[J].中国社会科学,2009(6).
[5]王雨磊.农村精准扶贫中的技术动员[J].中国行政管理,2017(2).
[6]易前良.人情、说服与认同:转型期农村宣传动员的话语分析[J].南京社会科学,2018(8).
[7]郑永君,张金行,杨雯.回应性动员:复杂政策执行中的参与动员机制研究[J].南京农业大学学报(社会科学版),2024(1).
[8]贺雪峰,桂华.农村公共品性质与分配型动员[J].开放时代,2022(4).
[9]刘文婧,左停.公众参与和福利激励:乡村治理积分制的运行逻辑与优化路径——基于和平村的个案调查[J].地方治理研究,2022(2).
[10]符平,卢飞.制度优势与治理效能:脱贫攻坚的组织动员[J].社会学研究,2021(3).
[11]方帅,党亚飞.乡村振兴战略下农民组织化的有效实现——基于规则供给的视角[J].西安财经大学学报,2020(4).
[12]詹姆斯·科尔曼.社会理论的基础[M].邓方,译.社会科学文献出版社,2008:29.
[13]涂尔干.社会分工论[M].渠东,译.生活·读书·新知三联书店,2000:71.
[14]王学军.价值共创:公共服务合作生产的新趋势[J].上海行政学院学报,2020(1).
[15]马克·格兰诺维特.镶嵌:社会网与经济行动[M].罗家德,译.社会科学文献出版社,2007:1-33.
[16]晏俊杰.利益与规则:村民自治基本单元的行动基础[J].东南学术,2017(6).
[17]曼瑟尔·奥尔森.集体行动的逻辑[M].陈郁,郭宇峰,李崇新,译.格致出版社,2014:34-35.
[18]吴重庆.从熟人社会到“无主体熟人社会”[J].读书,2011(1).
[19]向德平,向凯.情感治理:驻村帮扶如何连接国家与社会[J].南开学报(哲学社会科学版),2020(6).
[20]白淑英,肖本立.新浪微博中网民的情感动员[J].兰州大学学报(社会科学版),2011(5).
[21]兰德尔·柯林斯.互动仪式链[M].林聚任,等,译.商务印书馆,2009:71.
[22]贺雪峰.资源性质如何影响村级治理[J].学海,2024(2).
[23]王春光.乡村建设与全面小康社会的实践逻辑[J].中国社会科学,2020(10).